Last updated
Introduction to transaction processes
This article introduces transaction processes as a concept, their parts, and how they define user interactions and order flows in your marketplace.
Table of Contents
Your marketplace exists to connect supply and demand. You have a unique vision of how this connection should happen. Flex makes this custom vision possible using its composable transaction process.
Users interact through transactions
Any time users connect with each other on a Flex marketplace, they do it through a transaction. At its core, a Flex transaction is the interaction between two users—the provider and the customer—from beginning to end. A single transaction might include events such as messages between users, the payment sent from the customer to the provider, and the reviews users leave about their experience.
You likely want users on your marketplace to transact a certain way. For instance, you may want your providers to accept requests before confirming bookings to ensure that there is no conflict. Or, you might prefer requests to confirm automatically because you want to prioritize speed. Perhaps you’d like both options, depending on the nature of the offered service.
The guidelines for how you’d like users to transact are established in Flex using a transaction process. Your marketplace’s transaction process determines how your customers and providers move through their transaction. You can have different transaction processes for different ways of transacting, like renting and buying products, in the same marketplace too.
A transaction follows the trail established by your transaction process. The transaction process maps the steps your users will complete and the possibilities they have upon reaching each step.
Your marketplace can have multiple different transaction processes in use simultaneously. You can see the transaction processes of your marketplace in Flex Console.
Typically, all transaction processes are different. These differences can be fundamental and change the logic of the order flow, or they can be small and superficial.
An example of a fundamental difference is choosing whether the users book
- by night or by day, as when booking a hotel room
- by seat, as when booking tickets to an event
- by hour, as when booking a hairdresser
- or not at all, as when booking is handled outside the marketplace.
A smaller variation could be, for example, deciding if the provider has to always accept the booking before it can be confirmed or if the booking is automatically confirmed as soon as it is made (i.e. instant booking). Another small variation could be a change of wording in a notification email sent to remind the customer of their upcoming booking.
Transaction process building blocks
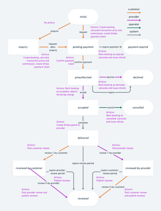
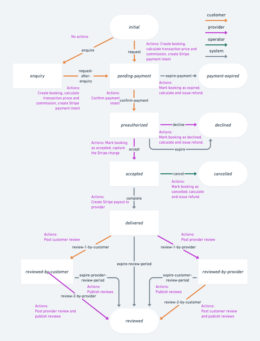
Each transaction process guides how your users interact in your marketplace. Each process is built with a few building blocks that describe what is going on. These building blocks are called states, transitions, and actions. Let’s explore a transaction process modeled on AirBnB to learn more about them.
In the image above you can see the default transaction process in Sharetribe Flex called "flex-default-process". It is the same process that you will find, albeit with a different layout, within your Console account's transaction process page. It closely mimics how a customer and a provider transact on AirBnB. From a listing, customers can message a provider or book directly by entering their payment details and authorizing the charge on their card. Providers must then either accept the request, reject the request, or let it expire.
After an accepted booking is completed, the customer and provider have a certain period of time to review each other. After this, the reviews are published and the transaction is concluded.
The default process is built in to Flex Template for Web. Usually, the easiest way to start defining your own transaction process is by editing the default process.
States
The status at any given point in a transaction is called its state. The state describes where the users are in their transaction.
The Flex default process, for example, has a state called preauthorized. It signifies that a customer has requested to book a time from the provider’s calendar, and a charge on their credit card has been preauthorized.
From the preauthorized state the provider can reject or accept the request, in which case the transaction will transition to the declined or accepted state respectively.
Transitions
Transitions move the transaction from one state to another. They are the steps between states.
A transition is triggered by one type of user or “actor”: the customer, the provider, the operator, or time (this is known as the “system” actor in Flex, or as an automatic transition). From the accepted state in the transaction, the transaction will automatically transition to a delivered state at a certain point in time. Or, the operator may cancel the booking.
Transitions describe the possible next steps from a particular state. They also describe who can complete the steps. If there are no possible transitions from a state, the transaction has ended.
Technically, transitions can be considered the main building block of Flex transaction process. They define, implicitly or explicitly, all the other elements of a transaction process. We will not go to into more detail in this article, but you can find more information in the transaction process format reference documentation.
Actions
Actions describe what happens as part of a transition. For example, the transaction process allows users to transition from accepted state to delivered or cancelled. The transaction may “complete” automatically, or the operator may “cancel” it with the respective transitions. “Complete” actions involve creating a payout to the provider via Stripe (Flex’s payment gateway). “Cancel” actions, on the other hand, include cancelling the booking and issuing a refund.
Possible actions are defined by the capacity of the Flex API. The list of all transaction process actions can be found in the transaction process actions reference documentation. Creating custom transaction process actions is not possible in Flex.
Notifications
Notifications specify the content and behavior of emails sent during a transaction.They determine which actor receives them; define what email template is used; and schedule the specific sending time. Email notifications are triggered by the completion of a transition. The email templates used for the notifications are also considered part of the transaction process, and can be fully customised to fit the needs of the marketplace.
In the Flex default process, transitioning from the accepted to the delivered state triggers three email notifications. The provider receives a notification that their money has been paid out and a notification prompting them to review the customer. The customer receives an email notification to review the provider.
To review what notifications are sent as part of the Flex default process, visit your Flex Console Build tab. Each included email notification has a template that can be customized using the Flex CLI.
Transaction process components 1/5


Transaction States
States mark varying milestones in a transaction. In the default transaction process, for example, a transaction in the preauthorized state signifies that a customer has made a booking request and authorized a charge on their credit card.

Transaction Transitions
Transitions change the state of a transaction. They are initiated by certain actors (customers, providers, operators, or the system).

Transaction Actions
Actions define what happens during a transition. For instance, a transaction transitioning to the cancelled state in the default process involves three actions: cancel the booking reservation, calculate the full refund amount and trigger the refund payment in full.

Transaction Notifications
Email notifications can be included as part of a transition. When a transaction transitions to the delivered state, for example, an email is sent to the customer prompting them to review the provider. Two emails are sent to the provider, one prompting them to review the customer and one about money being paid to their account.
How users interact with your transaction process?
You may be wondering what a graph has to do with your marketplace – a very good question. The graph is simply a visualization of the transaction process information (the states, the transitions, and the actions) stored in your marketplace database in Flex. The transaction process is, in reality, a short set of instructions written in a text file.
These instructions ultimately play out during transactions in your web or mobile marketplace app.
Whenever your users transact, at whichever state they are in that interaction, the transaction process determines what they can do next and how it happens.
Let’s revisit our Flex default transaction process, this time in conjunction with Flex Template for Web, to illustrate this. You’ll see how a transaction process state looks for providers and customers in Saunatime, a Flex test marketplace. If you’re not sure what is meant by the “Flex Template”, you can read more about it here.
Transaction process and user experience 1/4

A paid transaction waiting for approval
According to the graph, this user interaction, or transaction, has reached the preauthorized state. The next possible steps are to accept or decline the transaction. If nothing is done, the transaction will expire automatically.The transaction can transition to an accepted or declined state.

What the provider sees
Here we see what a transaction in a preauthorized state looks like in Saunatime. Specifically, we are in the inbox of the transaction’s provider. The buyer has just made a request to book our sauna.
As our transaction process determines, the provider has three options: they can accept the booking (moving the transaction to accepted) or decline it (moving the transaction to declined). They can also not do anything, and the transaction will move to the declined state in the transaction process.

What the customer sees
This is what the customer’s inbox looks like at the same time. The buyer can message the provider, but they have no way to transition the transaction. Our graph clarifies why this is: preauthorized state does not expect any customer initiated transitions.

Notification sent
When the transaction transitions to the preauthorized state, the provider gets a notification email, to let them know that there is a transaction pending approval or rejection. This email template can be modified to suit your needs.
What kind of transaction process customizations are possible?
As all marketplaces’ have their own characteristics, it is common to need some customization to the default transaction process to make it more suitable to the customers’ needs.
However, quite often it's helpful to start building your process by making slight customizations to the default process. Typical minor customizations for transaction process are adding the possibility for a customer to cancel a booking or a booking request, changing the marketplace commission percentage or editing the contents of the email templates used for the notifications.
Another common example is to modify the process so that the provider has to manually mark the booking as completed and the rented goods as returned in good condition. This might be useful in rental marketplaces where the goods that are rented are of high value. In another case, the process could be modified so that the operator can close down the transaction process in case that there is trouble in the order flow. This could be done for example in cases where a customer has booked a time from a professional, but doesn’t appear in the meeting.
Apart from the order flow, customizations can also affect the money flow, storing protected data or sending notifications.
Start creating your own transaction process
The transaction process determines how your users transact on your marketplace. It maps where your users are in a transaction, what possible next steps they have, and how those steps are taken. The transaction process plays out in your marketplace application where your users transact.
Now that you understand more about how the transaction process works, it’s time to create your own. Flex provides a few default processes, but you’ll likely want to modify these to capture the unique way your users will transact.
If you’re a developer building with Flex, you can build your transaction process using the Flex CLI. Here are guides for creating your own transaction process and for getting started with Flex CLI. For more details of the transaction process format, see the Transaction process format reference. To customise the UI of your marketplace to match your process changes, see the Change transaction process setup in FTW how-to guide.
If you’re working with a developer, then you need to communicate how you would like transactions to work so your developer can implement the necessary steps, transitions, and actions to build your transaction process. Our guide for changing your transaction process shares a few principles to keep in mind when making changes as a non-developer.